TTL uitgang tbv GPSDO

Forumregels
Plaats hier je bouwsels. Gebruik gerust de bijlagenfunctie van dit forum om bijvoorbeeld foto's en schema's toe te voegen. ATV (amateur televisie) bouwprojecten kun je beter in het ATV subforum plaatsen.
rbeckers
.
.
Berichten: 492
Lid geworden op: 10 mei 2008, 23:15

TTL uitgang tbv GPSDO

Ongelezen bericht door rbeckers »

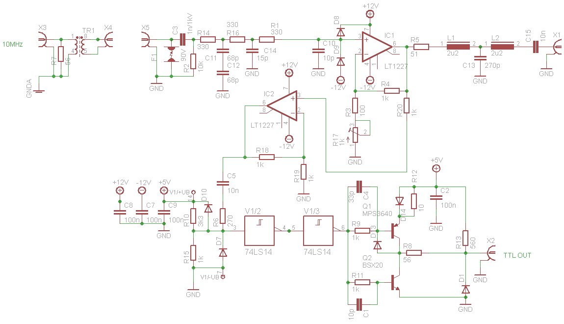
ttl-50-ohm-driver.png
De ThunderBolt GPSDO heeft geen TTL uitgang. Bovenstaand schema maakt van de 10MHz sinus oa een 50 ohm TTL uitgang.
De optionele trafo, 2x 5windingen op ferriet ringkern, zorgt voor een galvanische scheiding.

René
Plaats reactie